16-01-2013 
16-01-2013 
2 hybridservice
с возвращением!

ок. пойду проверять сейчас.

_________________

Люблю Amd senile гибридные машины и все электрическое.
Tesla Model X ***DELIVERY ESTIMATE FOR NEW RESERVATIONS IS EARLY 2016*** печалька

  •  
16-01-2013 
16-01-2013 
не растет крокодил, не ловится кокос.
завтра перехожу на более глубокие личные отношения с машиной...
не определяется

Ахтунг, встал мой 400ый на дороге прямо, need help,коды есть

_________________

Люблю Amd senile гибридные машины и все электрическое.
Tesla Model X ***DELIVERY ESTIMATE FOR NEW RESERVATIONS IS EARLY 2016*** печалька

  •  
16-01-2013 
16-01-2013 
Может все-таки к доктору?)))))) Wink
  •  
16-01-2013 
16-01-2013 
snow1975 писал(а):
Может все-таки к доктору?)))))) Wink
А где его взять? Проверенного.....

_________________

***********************************
*** Поиск и Подбор Авто ***

  •  
16-01-2013 
16-01-2013 
Хочешь сделать хорошо,сделай сам. Тем более человек с электрикой на ты.
Сделает, даже не сомневаюсь. Немного терпения...... и всё получится.

_________________

***********************************
*** Поиск и Подбор Авто ***

  •  
16-01-2013 
16-01-2013 
Гибрид-сервис подскажет.Или Диванов.
  •  
16-01-2013 
16-01-2013 
Бубёный писал(а):
Хочешь сделать хорошо,сделай сам
Amd gmm .Каждый должен заниматься своим делом.Специалисты широкого профиля-это не специалисты,а подсобники.
  •  
16-01-2013 
16-01-2013 
snow1975 писал(а):
Гибрид-сервис подскажет.Или Диванов.
Они все не из Москвы. Пока найдёшь адекватного доктора, это ж скока времени уйдёт и нервов , проб, ошибок, разочарований. Тут уже, как я понял азарт пошёл и уже ничем не остановить. Amd wallbash Amd Green

_________________

***********************************
*** Поиск и Подбор Авто ***

  •  
16-01-2013 
16-01-2013 
Бубёный писал(а):
Тут уже, как я понял азарт пошёл и уже ничем не остановить
Нужно было на начальном этапе тормозить)))))
  •  
17-01-2013 
17-01-2013 
udofun писал(а):
не растет крокодил, не ловится кокос.
завтра перехожу на более глубокие личные отношения с машиной...
не определяется

Ахтунг, встал мой 400ый на дороге прямо, need help,коды есть
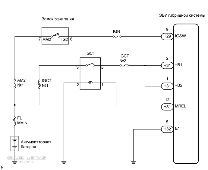
Ищи причину здесь!
Ахтунг, встал мой 400ый на дороге прямо, need help,коды есть
  •  
17-01-2013 
17-01-2013 
udofun писал(а):
не растет крокодил, не ловится кокос.
завтра перехожу на более глубокие личные отношения с машиной...
не определяется

Ахтунг, встал мой 400ый на дороге прямо, need help,коды есть
Проверь доходит ли питание до J10
Ахтунг, встал мой 400ый на дороге прямо, need help,коды есть
  •  
18-01-2013 
18-01-2013 
3 вечера поиска неисправности....

протыкивание и прозванивание Amd wallbash контактов питания к блоку управления гибридом
Ахтунг, встал мой 400ый на дороге прямо, need help,коды есть

и поиск глюков вида "на всех предохранителях напряжение есть, до блока управления оно не доходит...."
привели к разьему клемнеку куда заводится много разных питаний.
Ахтунг, встал мой 400ый на дороге прямо, need help,коды есть

и что мы обнаруживаем? Что [s]добрые[/s] люди из официального сервиса Лексус-Каширский (которые отказались делать рекол на этот лексус) там лазили и отключили несколько контактов из этого разьема!!! Те самые пины питания!
И по партизански об этом умолчали! В связи с чем я в гараже 3 вечера провел собирая разбирая одно другое...

С помощью удаленных советов и подсказок от hybridservice и divanov (За что им отдельное человеческое спасибо! ) удалось определить и понять от куда ноги росли и исправить. Amd Thumbs up

все собрал
Ахтунг, встал мой 400ый на дороге прямо, need help,коды есть
последний глюк который был - это двигатель заводиться и глох с ошибками если не стоял верхний бачок для воздуха на впускной системе. при этом сканер выдавал разные чудные ошибки от "замените батарею" до "кончилось топливо" и "не могу запустить двигатель". когда поставил все на место - все сразу чудно заработало.



Теперь попробую обкатать этот инвертор, посмотрим сколько протянет (он все же старый. другого тогда не было поблизости.)
радуюсь Amd senile

_________________

Люблю Amd senile гибридные машины и все электрическое.
Tesla Model X ***DELIVERY ESTIMATE FOR NEW RESERVATIONS IS EARLY 2016*** печалька

  •  
  • +1
19-01-2013 
19-01-2013 
Поздравляю! Удачных испытаний! И долгого наслаждения, чем черт не шутит? Wink
А можно ли как то притянуть "этих людей с Каширского" к ответу?
Остались ли какие то документы об их посещении?
Хотя в данной ситуации это будет сложно ...
Хотя бы напугать, что бы в дальнейшем так не косячили.
Но ведь гады знают, какие проводки трогать!
  •  
19-01-2013 
19-01-2013 
Гниды в Каширском работают....

_________________

Skype boxcompotru

  •  
19-01-2013 
19-01-2013 
Вроде их на клубе забанили? Wink
  •  
Реклама для незарегистрированных пользователей. Зарегистрироваться в Клубе
Новая тема  
Все форумы  »  Клуб Lexus / Toyota Hybrid  » Lexus RX 400h Hybrid (2005-2008) Правила форумов