7-06-2013 
7-06-2013 
flashLAV Спасибо очень интерестная веточка ! Буду списываться и консультироваться !

_________________

Улыбайтесь ! Начальство любит идиотов !

  •  
13-06-2013 
13-06-2013 
Как и обещал кнопочка в авто жены !

кнопка start-stop на 400м
кнопка start-stop на 400м

_________________

Улыбайтесь ! Начальство любит идиотов !

  •  
  • +1
25-07-2013 
25-07-2013 
Итак уже преобретена сигнализация с полным комплектом Pandora DXL5000 NEW !
кнопка start-stop на 400м

Сейчас ведутся переговоры по поводу изменения алгоритма работы кнопки старт/стоп, именно под гибрид, так как сигнал от тахометра по которому кнопка понимает когда запущен двигатель для нас не актуален ! Надеюсь что ребята из канторы link пойдут на встречу! Так что записывайтесь в очередь !

_________________

Улыбайтесь ! Начальство любит идиотов !

  •  
27-07-2013 
27-07-2013 
И стоит оно вообще того??????????7 Щас проще наверное машину с кнопочкой уже купить)))))))). Правда кнопочки кнопочкам рознь. Когда был ЛС подошел, открыл, завел. Щас беха тоже с кнопочкой, но надо открывать и закрывать только с брелка, вот бесит меня, потому как не знаешь куда этот ключ деть, выходишь и начинаешь шарить то ли он в кармане то ли в пепельнице.
  •  
27-07-2013 
27-07-2013 
Ну вот в том то и дело что, по техническим характеристикам: расход, неубиваемость, клиренс, привод, цена запчастей, цена авто и т.д. этому автомобилю найти замену не возможно. По этому и хочется сделать всё для себя и надолго. Ну а цена вопроса примерно в 40 000 руб. по отношению к миллионному авто это мелочи.

Ещё попозже в планах установка CarPC, заведённого на штатный монитор + тачскрин, всё это на андроиде. А включение сделать вместо касетной деки. Но это уже в другой ветке форума !

_________________

Улыбайтесь ! Начальство любит идиотов !

  •  
  • +1
29-07-2013 
29-07-2013 
Молодец! Amd Thumbs up
Такие умельцы всегда очень полезны форуму. И не важно , что кому то не нравится или непонятно и критика будет всегда! Она тоже полезна.
Вы делаете авто уникальным и так как вам нравится и именно для себя , а не для других. Поэтому продолжайте свои творения и выкладывайте сюда свои фотоотчёты.
Я , например вас поддерживаю , потому что тоже люблю , чтоб в машине было то , что мне нужно и чем удобно пользоваться именно мне. Amd ok

_________________

***********************************
*** Поиск и Подбор Авто ***

  •  
  • +2
4-11-2013 
4-11-2013 
Ну вот наконец то, собрал все узлы необходимые для установки !

кнопка start-stop на 400м
кнопка start-stop на 400м

Ещё денёк и закончу !
При установке возникли некоторые сложности, все они решены, схемы решений и описение выложу после завершения !

_________________

Улыбайтесь ! Начальство любит идиотов !

  •  
  • +3
6-11-2013 
avatar
VSV VSV
6-11-2013 
молодец!!!! Wink
  •  
7-11-2013 
7-11-2013 
Вопрос,куда метку спрячешь или вопрос решится без родного ключа?Хотя навряд ли, имобилайзер токак то должен работать

_________________

кнопка start-stop на 400м

  •  
7-11-2013 
7-11-2013 
Maksimka76 писал(а):
Вопрос,куда метку спрячешь или вопрос решится без родного ключа?Хотя навряд ли, имобилайзер токак то должен работать
Да Maksimka76 Вы правы без него некуда ! но есть безключевые обходчики ! Кстати к пандоре их привызали уже штатно !
Я уже сделал все фото думаю сегодня начну писать отчёт !!!

кнопка start-stop на 400м

_________________

Улыбайтесь ! Начальство любит идиотов !

  •  
8-11-2013 
8-11-2013 
Итак !
Начнём с того что с первой минуты всё пошло не так !
Умные тойотовцы везде как знали пытались меня нае…ть !
Первое : Снимаем замок зажигания !

кнопка start-stop на 400м

Вот такими болтами без шляпок прикручен замок ! Был сделан надрез пот отвёртку, но метал попросту свернулся а болт с места не сдвинулся ! Вариантов было не много ! Шуруповёрт и час времени !
Второе : На блоке управления трансмиссией был найден провод на котором появляется 12 вольт в момент зажигания надписи рэди ! Это было нужно для того чтоб кнопка понимала когда авто включился и размыкала контакты «стартера-у нас пуск !»
Распиновка замка

кнопка start-stop на 400м
кнопка start-stop на 400м

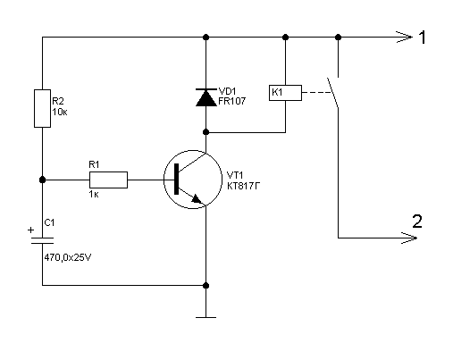
Но оказалось что на этом проводе не напряжение а сигнал, (то есть тестер видит 12 вольт а от них даже светодиод не горит! ) при подключении через диод к блоку управления кнопкой, вообще ругнулась гибридная установка! И остальные попытки найти статус рэди увенчались неудачей, на это был потрачен целый вечер !
В итоге было собрано реле времени которое через секунду после старта давало кнопке понять что авто запущено !

кнопка start-stop на 400м

Всё заработало но всё же если при автозапуске гибридная система не запустится а рэле отпустит кнопку то до вашего прихода авто простоит с включённым зажиганием и не горящим рэди ! По этому в последствии хочу собрать схему которая будет реагировать на подскок напряжения !
Третье: Руль при старте опускался а при стопе отказывался возвращаться ! Оказалось что выключение зажигания должно быть последовательным (сначала IGN потом ACC ) и никак иначе ! Всё решилось хитрым устройством!

кнопка start-stop на 400м

Просто теперь реле отвечающее за сервопривод выключается позже всех с задержкой в 2 сек !

В итоге уже три дня тэстов ! Сегодня вообще с утра до вечера из машины не вылазил ! И вуаля !

кнопка start-stop на 400м
кнопка start-stop на 400м
кнопка start-stop на 400м

Оговорюсь что кнопка с сигнализацией работают в паре ! И без метки иммо сигналки кнопка не активна !!!

_________________

Улыбайтесь ! Начальство любит идиотов !

  •  
8-11-2013 
8-11-2013 
Молодец,разобрался!Главное,чтоб система не давала глюков в самый не подходящий момент .

_________________

кнопка start-stop на 400м

  •  
8-11-2013 
8-11-2013 
Спасибо ! Пока проявляется только кайф распирающий меня от удобства использования ! Да по сути какие могут быть сбои, там всего лишь один маленький блок управляет релюхами которые перемыкают контакты которые раньше перемыкал замок зажигания ! Проблема может возникнуть только вэтом блоке , ну а цена вопроса если что 100 баксов !

_________________

Улыбайтесь ! Начальство любит идиотов !

  •  
8-11-2013 
8-11-2013 
Думаю, выражу мнение большинства: За находчивость и реализацию - 5 балов! Smile
Но при этом: "а оно надо"? Wink
Ответа не требуется Wink
  •  
8-11-2013 
8-11-2013 
Чёт читаю и не могу догнать.А как три положения обычного ключа?Мне реди не нужно,а просто опустить стекло.Нужно просто зажигание,а с кнопкой получается работает либо вашпэ обесточена,либо сразу с реди?
  •  
Реклама для незарегистрированных пользователей. Зарегистрироваться в Клубе
Новая тема  
Все форумы  »  Клуб Lexus / Toyota Hybrid  » Lexus RX 400h Hybrid (2005-2008) Правила форумов