home skip_previous fast_rewind fast_forward skip_next
18-10-2010 
18-10-2010 
Нажимаю кнопку, слышно где то щёлкает реле. ломпа на панели не загорается(лампа целая) Как можно проверить работу?? и из-за чего может лампа не гореть?

_________________

Автоклуб БИЗОН
LX 470
TLC LJ 78

  •  
18-10-2010 
18-10-2010 
Drnice писал(а):
Как можно проверить работу
Стоит проверить сканером на наличие ошибок, тогда будет легче строить предположения.
  •  
18-10-2010 
18-10-2010 
Проверял, ошибок нет!

_________________

Автоклуб БИЗОН
LX 470
TLC LJ 78

  •  
18-10-2010 
18-10-2010 
Drnice писал(а):
Проверял, ошибок нет!
проверять ошибки нужно при подключенном сканере, заведенном моторе и нажимать кнопочку блокировки.
  •  
18-10-2010 
18-10-2010 
Такая же хрень. У меня ТЛК-105. Блокировка включается,проверял на поле ,но лампочка вообще не загорается. Может виноват концевик?
  •  
18-10-2010 
18-10-2010 
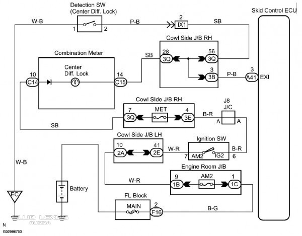
если верить схеме, то лампочка имеет весьма посредственное отношение к работоспособности блокировки.
проверить тестером лампочку(нить), проверить ее цоколь(пластиковый от hitachi, если не изменяет память), а так же предохранители, проводку и коннекторы согласно схеме

Как проверить работу межосевой блокировки?

Как проверить работу межосевой блокировки?
  •  
18-10-2010 
18-10-2010 
В одной из давних тем писал. Жирным выделил относящееся к этой теме.

Цитата:
У меня было подобное в самом начале эксплуатации. Завелся как-то утром и понял, что машина на холостом ходу едва едет, приходится подгазовывать, чтобы из гаража выехать.. на дороге тоже потупее стала, но сильно сразу не заметил, потому как плавно разгоняюсь и не летаю больше 80-100 обычно, в среднем вообще 50-60. Smile

В общем беда была в следующем:

Под правой коленкой кнопка блокировки центрального дифференциала, при ее нажатии загорается на панели соответствующая лампочка. Кнопка расположена так неудачно, что нажать ее коленкой не составляет огромного труда. Система сигнализации включения работает от датчика, а не напрямую от кнопки.. этот датчик у меня и скончался, таким образом, кнопка нажалась - диф. заблокировался, а отображения на экране не было.. сильно не ощутил, но при полном выкручивании колес машина могла полностью встать без подгазовки.

В общем кнопку отжал как заметил, датчик поменял, теперь если случайно нажимается - видно сразу.
  •  
19-10-2010 
19-10-2010 
Спасибо, теперь полезу к датчику!

_________________

Автоклуб БИЗОН
LX 470
TLC LJ 78

  •  
Реклама для незарегистрированных пользователей. Зарегистрироваться в Клубе
Новая тема  
Все форумы  »  Клуб Lexus LX  » Lexus LX I 450/470/Cygnus Правила форумов