home skip_previous fast_rewind fast_forward skip_next
10-07-2009 
10-07-2009 
Товарищ купил RX300 98 года, состояние конечно не супер и соотв. есть всякие мелкие проблемы, которых нет у меня и других знакомых.

Одна из них - заправка. Где бы он ни заправлялся - везде отстреливает заправочный пистолет, и можно заправляться лишь тонкой-тонкой струйкой, соответственно на бак уходит минут 10, если не больше.

Сначала думали, что проблема в заправке, но у меня и у других знакомых на RX300 на тех же заправках проблем нет, один раз пистолет вставил и отщелкивает только когда все зальет.

Что это может быть? В каком направлении копать? Товарища это уже конкретно начало напрягать, хотя ездит всего несколько месяцев.

_________________

Prime mover

  •  
10-07-2009 
10-07-2009 
Отстреливает, когда в обратку пары/пена бензиновая прёт.
На другой авте (не Лексус), была параллельная обратная трубка дренажная. Выходила из бака в заливную трубу почти у горловины.
Если она засорилась (в моем случае была пережата скручиванием) - перла пена наверх, и процесс тоже занимал десятки минут.
Дренаж должен быть и его надо смотреть.
  •  
  • +1
10-07-2009 
10-07-2009 
Спасибо за дельную мысль, будем смотреть

_________________

Prime mover

  •  
10-07-2009 
10-07-2009 
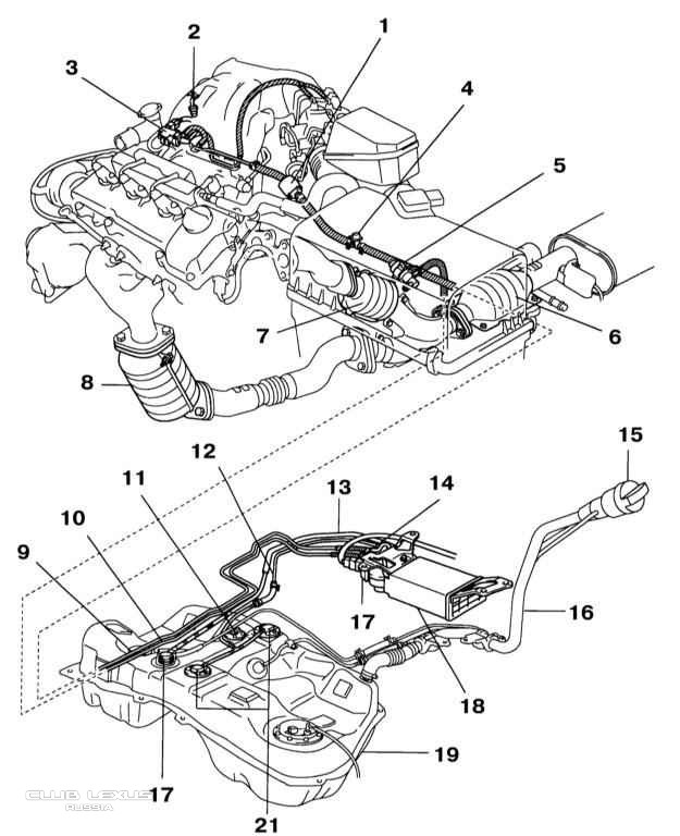
Похоже, нашел эту трубку на схеме, и припоминаю, что видел ее или даже две таких вживую

При заправке постоянно отстреливает заправочный пистолет

_________________

Prime mover

  •  
10-07-2009 
10-07-2009 
У меня на Импрезе 96-го года тоже были отстрелы на заправке. Потом выяснилось, что трубка заливной горловины проржавела насквозь! Пришлось заменить всю горловину.
  •  
12-07-2009 
12-07-2009 
Игорь RX300 писал(а):
Дренаж должен быть и его надо смотреть
Всё верно, однако. Её при сборке могли вообще не поставить на место:

При заправке постоянно отстреливает заправочный пистолет

_________________

***************
Лучше молчать и слыть дураком,
чем заговорить и сразу развеять все сомнения в этом......

  •  
27-07-2009 
27-07-2009 
[quote="DmitriyZ"]
Одна из них - заправка. Где бы он ни заправлялся - везде отстреливает заправочный пистолет, и можно заправляться лишь тонкой-тонкой струйкой, соответственно на бак уходит минут 10, если не больше.

Такая же проблема + заводка после заправки с 5 раза.

А негорят ли одновременно ошибки 04-...

Если разобралсись - то чем кончилось?

_________________

Если что-то хочешь сделать хорошо, сделай это сам

  •  
27-07-2009 
27-07-2009 
Alekswane писал(а):
А негорят ли одновременно ошибки 04-...
нет, чек у него не горит (хотя надо проверить вообще лампочка пашет или нет, не запараллелена ли)
Alekswane писал(а):
Если разобралсись - то чем кончилось?
не разобрались, я ему предложил приехать на базу, проверить трубки горловины - до сих пор едет...

Завтра, если не забуду - пну

_________________

Prime mover

  •  
27-07-2009 
27-07-2009 
+1

_________________

Если что-то хочешь сделать хорошо, сделай это сам

  •  
27-07-2009 
27-07-2009 
DmitriyZ писал(а):
Одна из них - заправка. Где бы он ни заправлялся - везде отстреливает заправочный пистолет, и можно заправляться лишь тонкой-тонкой струйкой, соответственно на бак уходит минут 10, если не больше.
на рестайле такой проблемы не было, как купил дорестайл - сразу началось отстреливание, в итоге оказалось, что пистолет надо засовывать на всю глубину и тогда все ок... хотя может просто совпадение.
  •  
27-07-2009 
27-07-2009 
У меня рестайл

_________________

Если что-то хочешь сделать хорошо, сделай это сам

  •  
18-09-2009 
18-09-2009 
DmitriyZ писал(а):
Alekswane писал(а):
А негорят ли одновременно ошибки 04-...
нет, чек у него не горит (хотя надо проверить вообще лампочка пашет или нет, не запараллелена ли)
Alekswane писал(а):
Если разобралсись - то чем кончилось?
не разобрались, я ему предложил приехать на базу, проверить трубки горловины - до сих пор едет...

Завтра, если не забуду - пну
Так чем все закончилось? и почему здесь www.club-lexus....orum/viewattach.php?p=452801 указана другая трубка(под номером 13) а не та что указана в данной теме стрелкой
  •  
18-09-2009 
18-09-2009 
diskus писал(а):
Так чем все закончилось?
несколько раз снимали ему бак, с третьей попытки вроде умудрились прикрутить все так, чтобы трубки не пережимались

diskus писал(а):
и почему здесь www.club-lexus....orum/viewattach.php?p=452801 указана другая трубка(под номером 13) а не 15,как в данной теме
эти две трубки между собой соединяются в одну, по рисунку, который в начале темы, это хорошо видно

_________________

Prime mover

  •  
18-09-2009 
18-09-2009 
так значит бак нужно полностью снимать Sad как же они их проверяли после иоей жплобы не снимая его Evil or Very Mad
  •  
18-09-2009 
18-09-2009 
diskus писал(а):
так значит бак нужно полностью снимать
ну возможно достаточно будет найти место перегиба и всего лишь ослабить ленты крепления бака, чтобы выташить трубку на свободное пространство. Смотреть надо.
Может вообще не трубки виноваты, а клапан абсорбера повредили или сам по себе умер... Confused

_________________

Prime mover

  •  
Реклама для незарегистрированных пользователей. Зарегистрироваться в Клубе
Новая тема  
Все форумы  »  Клуб Lexus RX  » Lexus RX/HARRIER I (1998-2003) Правила форумов