Что делать с долгом за газ

Забрать Крым
16% [ 14 ]
Забрать долг и Крым
78% [ 68 ]
Продолжать качать халявный газ Украине
5% [ 5 ]

Всего проголосовало : 87


13-01-2009 
13-01-2009 
sekator писал(а):
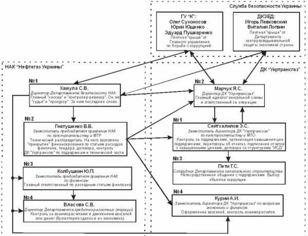
про цены на жильё отдельную темку сделал, а вот про газовые схемы на украине. Для наших схемотехников ничего в принципе нового Smile

Востребование долга с Украины


Востребование долга с Украины
Поди сам рисовал-то? Very Happy

_________________

"Medicus amicus et servus aegrotorum est".

  •  
13-01-2009 
13-01-2009 
Золотая Рыбка писал(а):


К сожалению, существуют силы, поддерживающие Украину – США, которые хотят создать хаос на этом континенте. Нужно напомнить, что...
Все зло от них в этом мире. Детские "комплексы" Нового Света - никогда им не стать Старым Very Happy

PS. А говоришь, Рыбка, логика отсутствует Laughing

_________________

"Medicus amicus et servus aegrotorum est".

  •  
7-02-2009 
7-02-2009 
Комментарии
Шеф, все пропало!
29.01.2009
Юлии Тимошенко доложили о скором крахе украинской экономики


Россия в ходе тайных переговоров в Москве выдвинула ряд условий предоставления Украине стабилизационного кредита в пять миллиардов долларов, пишет 7 февраля украинская газета "Зеркало Недели".
По данным издания, в ходе переговоров, которые с главой Минфина РФ Алексеем Кудриным ведет замминистра финансов Анатолий Мярковский и несколько человек из МИДа и Нацбанка Украины, российская сторона, помимо выполения основных, но пока секретных условий, потребовала:

- ратификации соглашения о так называемом "нулевом варианте" (так называется договор о разделе имущества бывшего СССР, по которому Россия берет на себя все долги Союза, но другие бывшие республики отказываются от своих претензий на любое имущество СССР);

- решения Украиной вопросов собственности бывшего СССР за границей;

- решения спорных вопросов с российской собственностью на Украине;

- признание Украиной в качестве госдолга долгов украинских предприятий перед Внешэкономбанком СССР.

_________________

<i>The bigger the lie, the more they believe.</i> © William "Bunk" Moreland
karta.website.yandexcloud.net

  •  
7-02-2009 
...
Востребование долга с Украины

_________________

Нахожусь в прекрасном возрасте: дурь уже выветрилась ,а до маразма еще далеко !

  •  
7-02-2009 
7-02-2009 
Да мертвого осла уши, дырку от бублика с хохлов получишь. Evil or Very Mad

_________________

Нас давит власть и лгут законы,
Налог навис над беднотой,
Богач сгребает миллионы,
Права рабочих звук пустой.

  •  
8-02-2009 
8-02-2009 
Naeel писал(а):
Россия в ходе тайных переговоров в Москве выдвинула ряд условий предоставления Украине стабилизационного кредита в пять миллиардов долларов,
Дожили слава Богу, хоть мы комуто условия выдвигаем, а то всё нам , да нам Wink

_________________

У вечно недовольных, все вечно виноваты.

  •  
8-02-2009 
8-02-2009 
Vicvic470 писал(а):
Naeel писал(а):
Россия в ходе тайных переговоров в Москве выдвинула ряд условий предоставления Украине стабилизационного кредита в пять миллиардов долларов,
Дожили слава Богу, хоть мы комуто условия выдвигаем, а то всё нам , да нам Wink
Наверное чтобы в голодоморе не обвиняли . Confused
  •  
8-02-2009 
8-02-2009 
SERG 111 писал(а):
Vicvic470 писал(а):
Naeel писал(а):
Россия в ходе тайных переговоров в Москве выдвинула ряд условий предоставления Украине стабилизационного кредита в пять миллиардов долларов,
Дожили слава Богу, хоть мы комуто условия выдвигаем, а то всё нам , да нам Wink
Наверное чтобы в голодоморе не обвиняли . Confused
и Крым бы отдали Laughing
  •  
8-02-2009 
8-02-2009 
Вот такое вот востребование ...

Моряки судна "Фаина", освобожденного из пиратского плена, должны будут оплатить телефонные разговоры, которые они вели в течение 4-х месяцев пребывания в плену

Судовладелец решил вычесть из зарплаты каждого моряка по 200 долларов. Об этом украинским властям сообщил исполняющий обязанности капитана судна Виктор Никольский. Возмущенные моряки назвали этот шаг "циничной попыткой сэкономить на пленных" и обратились с просьбой о защите своих прав в Международную федерацию транспортников.

_________________

<i>The bigger the lie, the more they believe.</i> © William "Bunk" Moreland
karta.website.yandexcloud.net

  •  
8-02-2009 
8-02-2009 
Хозяин - барин Evil or Very Mad

_________________

Нас давит власть и лгут законы,
Налог навис над беднотой,
Богач сгребает миллионы,
Права рабочих звук пустой.

  •  
25-03-2016 
25-03-2016 
медведь писал(а):
независимо от наших желаний русскоязычная часть украины -от донбасса до николаева и одессы + закарпатье станут либо самостоятельным государством либо войдут в россию(при условии,если будет активизирована политика воссоединения).ассимилировать население этих территорий у щирых западников не получится,нет ни пассионарного потенциала,ни матресурсов,ни внятной идеологии и привлекательных моральных ценностей.произойдет это в течении 10-15 лет.а если раньше -то с большой кровью
Кто этот человек? Shocked
clublex.ru/p772027
  •  
  • +1
25-03-2016 
25-03-2016 
Умный человек....был тут. То ли затравили, то ли забанили не помню.

_________________

У вечно недовольных, все вечно виноваты.

  •  
  • +1
25-03-2016 
25-03-2016 
Vicvic470 писал(а):
Умный человек....был тут. То ли затравили, то ли забанили не помню.
Надо найти, узнать что дальше то будет! за 5 лет до событий все предсказал!
  •  
  • +1
25-03-2016 
25-03-2016 
Alex Dnepr писал(а):
Vicvic470 писал(а):
Умный человек....был тут. То ли затравили, то ли забанили не помню.
Надо найти, узнать что дальше то будет! за 5 лет до событий все предсказал!
Может это САМ ..... Amd Silent Никто ж не видел его Rolling Eyes

_________________

У вечно недовольных, все вечно виноваты.

  •  
25-03-2016 
25-03-2016 
Vicvic470 писал(а):
Alex Dnepr писал(а):
Vicvic470 писал(а):
Умный человек....был тут. То ли затравили, то ли забанили не помню.
Надо найти, узнать что дальше то будет! за 5 лет до событий все предсказал!
Может это САМ ..... Amd Silent Никто ж не видел его Rolling Eyes
Вот вот! и я о чем! Amd Silent
  •  
Реклама для незарегистрированных пользователей. Зарегистрироваться в Клубе
Новая тема  
Все форумы  »  Жизнь в стиле Lexus  » Беседка Правила форумов